
根据《中国专利奖评奖办法(2023年修订)》《国家知识产权局关于评选第二十五届中国专利奖的通知》规定,第二十五届中国专利奖共评选出中国专利金奖预获奖项目30项,中国外观设计金奖预获奖项目10项,中国专利银奖预获奖项目60项,中国外观设计银奖预获奖项目15项,中国专利优秀奖预获奖项目610项,中国外观设计优秀奖预获奖项目47项,现予以公示
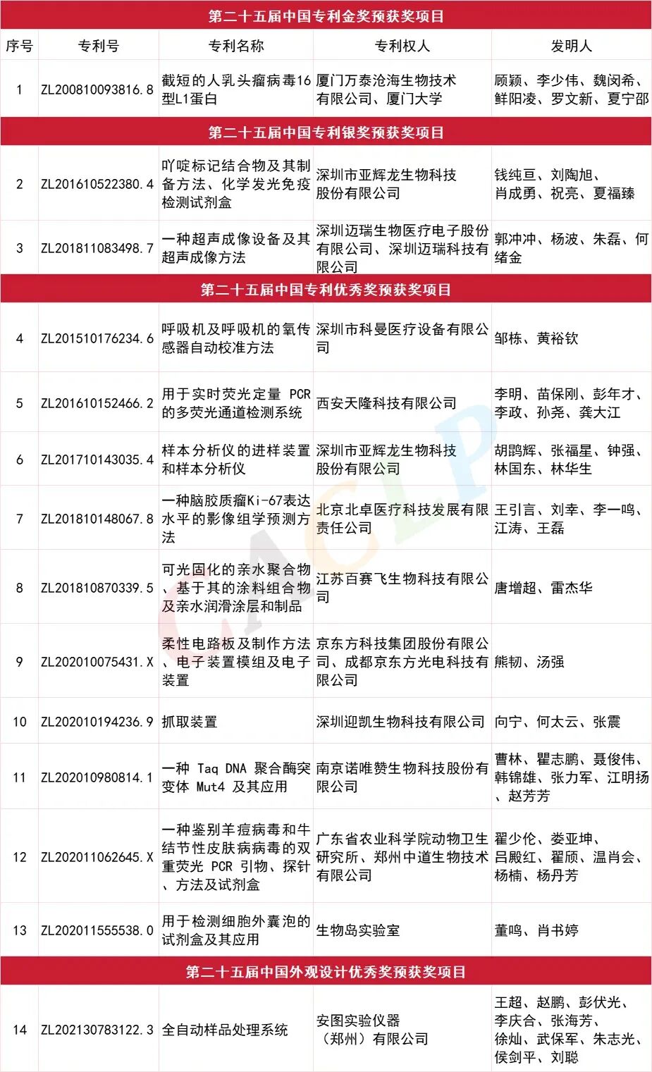
在IVD领域中,有多家IVD相关企业上榜:万泰沧海、厦门大学荣获第二十五届中国专利金奖;亚辉龙、迈瑞荣获第二十五届中国专利银奖;科曼、天隆、亚辉龙、北卓、百赛飞、京东方、迎凯、诺唯赞、广东省农业科学院动物卫生研究所、中道生物等荣获第二十五届中国专利优秀奖;安图荣获第二十五届中国外观设计优秀奖(排名按照国家知识产权局官方发布顺序)。
第二十五届中国专利奖
IVD相关企业专利获奖名单
邮件群发 | Copyright © CACLP体外诊断资讯网 All Rights Reserved.
沪公网安备 31010502005883号
Powered by 网至普